
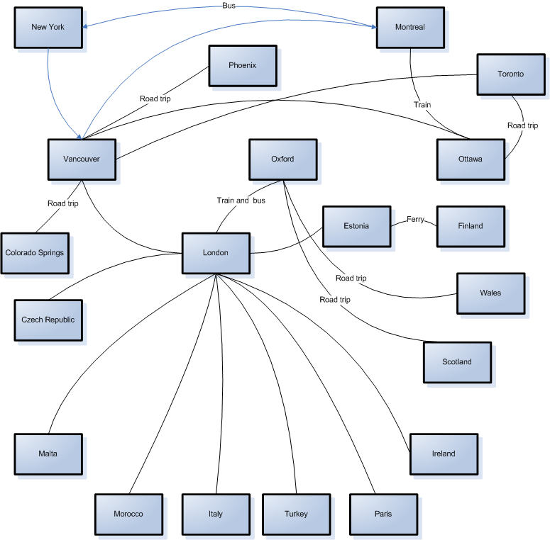
This graphic summarizes the travel I have done since 2000, with blue arrowed lines for one way trips and black lines for return journeys. Lines with no mode of travel indicated are flights. The chart is not completely comprehensive (it excludes relatively minor trips) and it is somewhat simplified, but it gives a good overall sense.
I hope I am lucky enough to see a similar amount during the next eight years, in spite of air travel guilt.
Author: Milan
In the spring of 2005, I graduated from the University of British Columbia with a degree in International Relations and a general focus in the area of environmental politics. Between 2005 and 2007 I completed an M.Phil in IR at Wadham College, Oxford. I worked for five years for the Canadian federal government, including completing the Accelerated Economist Training Program, and then completed a PhD in Political Science at the University of Toronto in 2023.
View all posts by Milan
That’s better than most people will ever do.
If you are worried about planes, stick to boats and trains from now on.
True enough, and I will try to stick to low emitting options.
The question is whether one should knowingly impose harm on strangers in order to satisfy a desire to see the world, or be constrained to do so only with slow means of transport largely incompatible with an ordinary working life.
That kind of chart is a great idea for showing travel – you could also add it onto a world map, with the boxes in relevant geographic places.
I too have done a lot of flying in the past 5 years and am worried about future travel plans and pollution. Do you buy offsets?
Padraic,
I have been buying offsets lately, in the belief that at least some can produce offsetting GHG reductions additional to what would happen in a BAU case.
I think probably the answer that we don’t want to hear is that we are ethically constrained to slow transport. It’s not all bad though, I mean, you can’t jet over to Paris for a weekend, but you can certainly devote a few months to travelling around wherever you want to go.
If in Europe and around Asia, take a cruise ship out and travel the rest by train, and if North America, by train and bus. It’s a good excuse to get out of work for a while!
(perhaps with the disclaimer that since seeing family and good friends is an emotional necessity, you can save your airmiles and emissions to fly out to see them occasionally!)